Foram encontradas 617 questões.
Disciplina: Segurança e Saúde no Trabalho (SST)
Banca: FEPESE
Orgão: Pref. Balneário Camboriú-SC
Assinale a alternativa que corresponde ao EPI (Equipamento de Proteção Individual) ilustrado abaixo:

Provas
Assinale a alternativa em que a frase está correta, ou seja, que está escrita sem vício de linguagem.
Provas
Assinale a alternativa em que as duas palavras possuem o mesmo número de sílabas.
Provas
Disciplina: Engenharia Civil
Banca: FEPESE
Orgão: Pref. Balneário Camboriú-SC
Para determinada obra de drenagem, será necessária a realização de abertura de vala e consequente transporte do material escavado. A vala terá seção de 1,20 m × 0,70 m e comprimento de 30 m. Consta que o terreno é extremamente compactado e desta forma será necessário considerar o empolamento de 30%.
Assim, qual deverá ser o volume de material considerado no orçamento para transporte?
Provas
Disciplina: Engenharia Elétrica
Banca: FEPESE
Orgão: Pref. Balneário Camboriú-SC
A figura abaixo mostra o diagrama resumido do sistema elétrico das luzes de um carro de passeio.

Assinale a alternativa correta.
Provas
Disciplina: Engenharia Elétrica
Banca: FEPESE
Orgão: Pref. Balneário Camboriú-SC

Na instalação apresentada na figura, nota-se a utilização de três interruptores.
Assinale a alternativa que apresenta os tipos de interruptores usados nesse sistema:
Provas
Disciplina: Engenharia Elétrica
Banca: FEPESE
Orgão: Pref. Balneário Camboriú-SC

A figura mostra três interruptores que controlam a lâmpada “a”. Qual a fiação deve ser colocada no eletroduto 3 para o correto funcionamento do sistema?
Provas
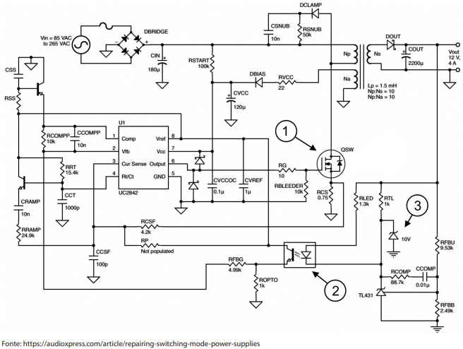
Disciplina: Engenharia Eletrônica
Banca: FEPESE
Orgão: Pref. Balneário Camboriú-SC

Assinale a alternativa que apresenta corretamente a nomenclatura dos componentes marcados com os números 1, 2 e 3, na figura, respectivamente:
Provas
Disciplina: Engenharia Eletrônica
Banca: FEPESE
Orgão: Pref. Balneário Camboriú-SC

Assinale a alternativa que apresenta corretamente o nome da topologia do conversor de potência utilizado para esta fonte de alimentação chaveada:
Provas
Disciplina: Engenharia Eletrônica
Banca: FEPESE
Orgão: Pref. Balneário Camboriú-SC
Analise as afirmativas abaixo que tratam de manutenção elétrica corretiva.
1. Parte de uma instalação elétrica que, após inspeção, for considerada insegura, deve ser imediatamente desenergizada na parte afetada.
2. A atuação dos dispositivos de proteção sem causa conhecida, deve ser comunicada a uma pessoa advertida ou qualificada, para a providenciar a correção do problema.
3. Qualquer instalação nova, ampliação ou reforma de instalação existente deve ser inspecionada e ensaiada, antes de ser colocada em serviço pelo usuário.
Assinale a alternativa que indica todas as afirmativas corretas.
Provas
Caderno Container