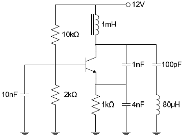
Observe a figura abaixo.

A figura mostra um circuito que representa um oscilador do tipo:
Provas
Questão presente nas seguintes provas
Observe a figura abaixo.

A figura mostra um circuito que representa um oscilador do tipo: