125107
Ano: 2010
Disciplina: TI - Desenvolvimento de Sistemas
Banca: CESPE / CEBRASPE
Orgão: INMETRO
Disciplina: TI - Desenvolvimento de Sistemas
Banca: CESPE / CEBRASPE
Orgão: INMETRO

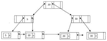
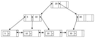
Considerando a figura acima, na qual a simbologia
representa um ponteiro de árvore e
um ponteiro de dados, assinale a opção que indica corretamente como deve ficar a árvore B+ de ordem 3, após a remoção da folha 40.