Magna Concursos
Questões
Planos
Entrar
Entrar
Criar Conta
Respondida
892632
Ano:
2015
Disciplina:
TI - Desenvolvimento de Sistemas
Banca:
FCC
Orgão:
TRE-RR
Provas:
Analista Judiciário - TI/Análise de Sistemas
Provas
×
Engenharia de Software
UML: Unified Modeling Language
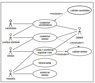
Considere o diagrama UML abaixo.
Neste diagrama,
A
“Justiça Eleitoral" e “DBMS" não são pessoas que interagem com o sistema, então estão erroneamente representados como atores.
B
são representados todos os requisitos funcionais e não funcionais do sistema, além de regras de negócios e restrições de implementação.
C
pode-se perceber que ao se “cadastrar eleitor" também é realizado “validar eleitor", em função da relação <<include>> que os une.
D
está representado um único caso de uso que pode ser denominado “Votação Eletrônica". As formas ovaladas representam as atividades do caso de uso e as linhas, os relacionamentos entre estas atividades.
E
pode-se notar que ao se “cadastrar candidatura" é mandatório que “validar candidato" seja executado, em função da relação <<extend>> que os une.
Resolver
Comentários
0
×
Cadernos
×
Flashcards
×
Estatísticas
×
Reportar um erro
×
Provas
Questão presente nas seguintes provas
Analista Judiciário - TI/Análise de Sistemas
60 Questões
Resolver Prova
Publicar
Responder
Qual o problema da questão?
Selecione uma opção
Questão Desatualizada
Questão Repetida
Gabarito Errado
Outros Motivos
Mensagem
Enviar
Acessar
Criar Conta
Acesse sua Conta
Google
Facebook
Esqueci minha senha
Acessar
Ainda não tem conta?
Crie uma
!
Crie uma Conta
Criar Conta
Olá, para continuar, precisamos criar uma conta!
É
rápido
e
grátis
.
Google
Facebook
Concordo com os
Termos de Uso
Criar
Já tem uma conta?
Acesse aqui