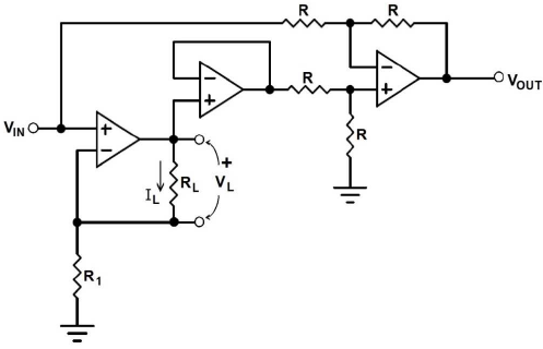
No circuito abaixo, todos os componentes são ideais e RL < ∞.

Com relação a esse circuito, considere as afirmações a seguir.
I - A corrente IL é dada por VIN /(R1+RL).
II - A corrente IL é independente do valor de RL.
III - O ganho do circuito é dado por !$ G = { \large R_L \over R_1} !$
II - A corrente IL é independente do valor de RL.
III - O ganho do circuito é dado por !$ G = { \large R_L \over R_1} !$
IV - Do ponto de vista de RL, o circuito comporta-se como uma fonte de corrente linear controlada por VIN.
V - A resistência de carga RL, em geral desconhecida, pode ser obtida através da equação !$ R_L = { \large V_{OUT} \over V_{IN}} R_1 !$
V - A resistência de carga RL, em geral desconhecida, pode ser obtida através da equação !$ R_L = { \large V_{OUT} \over V_{IN}} R_1 !$
Quais estão corretas?