Magna Concursos
1391079 Ano: 2017
Disciplina: Engenharia Eletrônica
Banca: DIRENS Aeronáutica
Orgão: CIAAR

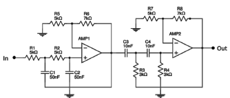
Considere o seguinte filtro passa-banda:

Enunciado 1391079-1

Suas frequências de corte inferior e superior são respectivamente

 

Provas

Questão presente nas seguintes provas

EAOEAR - Engenharia Elétrica

60 Questões