2835552
Ano: 2007
Disciplina: TI - Desenvolvimento de Sistemas
Banca: CESPE / CEBRASPE
Orgão: BASA
Disciplina: TI - Desenvolvimento de Sistemas
Banca: CESPE / CEBRASPE
Orgão: BASA
Provas:

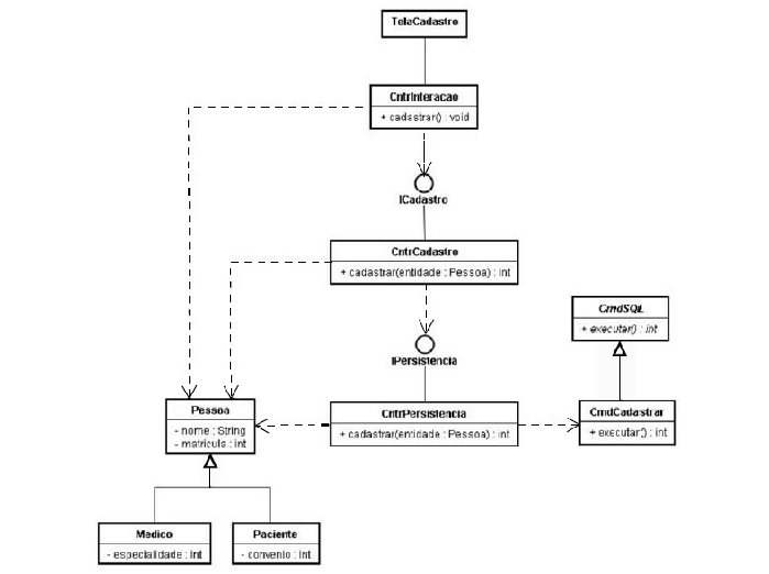
Com relação ao diagrama UML apresentado acima, julgue os próximos itens.