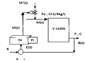
A imagem retrata um tanque abastecido por uma solução aquosa que precisa de ajuste de pH. Uma solução para o controle do pH é dosada por uma válvula na alimentação, de resposta sem atraso, do tanque; assim, a corrente de alimentação entra no tanque com o pH corrigido.
Dados:
- Fo (L/h): vazão de alimentação do tanque;
- C (kg/L): concentração;
- F (L/h): vazão de saída do tanque; e,
- V (L): volume do tanque.

De acordo com as informações e o sistema, marque V para as afirmativas verdadeiras e F para as falsas.
( ) m(t) = 25 + C e –Ft/100 .
( ) C(s)/M(s) = 1 / (1 + T1S)(1 + T2S) (malha sem o controlador).
( ) KG(S) = KcK2 . K e–toS . (1/ (T1S + 1), to = tempo morto.
( ) A resposta transitória do sistema não tem atraso.
A sequência está correta em
Provas
Questão presente nas seguintes provas