2975677
Ano: 2023
Disciplina: Engenharia Ambiental e Sanitária
Banca: VUNESP
Orgão: Pref. Itapevi-SP
Disciplina: Engenharia Ambiental e Sanitária
Banca: VUNESP
Orgão: Pref. Itapevi-SP
Provas:
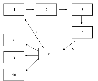
A escassez e a poluição dos recursos hídricos comprometem os ecossistemas, provocam doenças e afetam o desenvolvimento socioeconômico. A utilização da água para o abastecimento da população deve ter prioridade sobre os demais usos dos recursos hídricos. Do ponto de vista operacional, o abastecimento de água é considerado um processo que faz parte do Ciclo de Abastecimento de Água e Esgotamento Sanitário, conforme esquema apresentado a seguir.

(Phillipi Junior, Arlindo. 2005. Adaptado)
O Ciclo de Abastecimento de Água e Esgotamento Sanitário contribui para a prevenção, promoção e proteção à saúde e ao meio ambiente por meio dos processos de
Provas
Questão presente nas seguintes provas