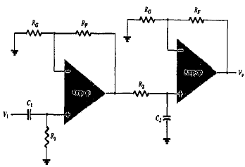
Observe o circuito abaixo.

Considerando os amplificadores operacionais ideais, determine as frequências de corte inferior e superior, respetivamente, do filtro ativo passa -banda acima e assinale a opção correta.
Dados:
C1 = 100 nF;
C2 = 2 nF;
R1 = 1kO; e
R2 = 1kO.