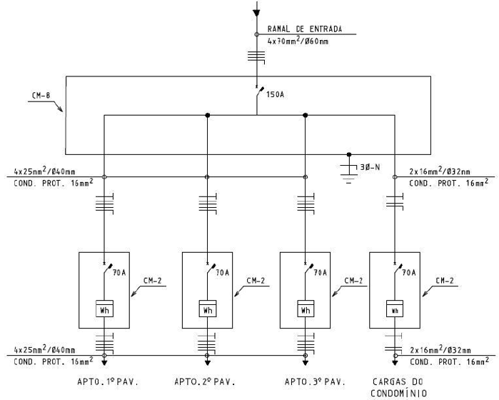
Analise a seguinte figura.

É CORRETO afirmar que a figura analisada representa um diagrama para o fornecimento de energia elétrica do tipo
Analise a seguinte figura.

É CORRETO afirmar que a figura analisada representa um diagrama para o fornecimento de energia elétrica do tipo