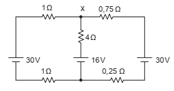
Considere o circuito abaixo.

Os valores dos módulos e os sentidos das correntes que circulam em cada ramo do circuito é:
Provas
Questão presente nas seguintes provas
Considere o circuito abaixo.

Os valores dos módulos e os sentidos das correntes que circulam em cada ramo do circuito é: