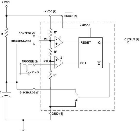
A modulação por largura de pulso (PWM) é bastante empregada no acionamento de motores elétricos. Um circuito eletrônico simples utilizado para a sua implementação é mostrado abaixo:

Trata-se de uma aplicação do temporizador 555 alimentado com fonte (Vcc) de +5V. A entrada “CONTROL” é responsável pela definição da largura do pulso. Considere que inicialmente o flip-flop RS está resetado, o “TRIGGER” está em nível lógico "1", o transistor saturado, o capacitor descarregado e os comparadores 1 e 2 resetados.
Assinale a alternativa INCORRETA: