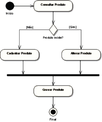
Observe a figura abaixo, que ilustra um dos diagramas da UML.
Esse diagrama possibilita a visualização e modelagem dos processos de negócio ou fluxos de trabalho e tem por finalidade documentar o fluxo de execução de algum procedimento, processo ou rotina do negócio ou do sistema de software. A figura é conhecida como diagrama de:
Esse diagrama possibilita a visualização e modelagem dos processos de negócio ou fluxos de trabalho e tem por finalidade documentar o fluxo de execução de algum procedimento, processo ou rotina do negócio ou do sistema de software. A figura é conhecida como diagrama de: