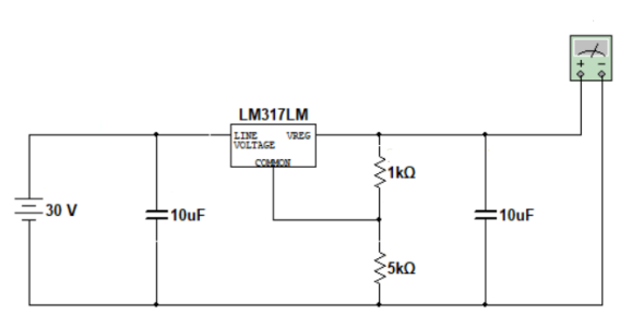
Para o conversor DC-DC linear do circuito apresentado na imagem a seguir, determine
a tensão de saída lida pelo voltímetro sabendo que a tensão de referência do regulador é de 1,25V, e
que a corrente de polarização é de 50 µA. Considere o valor da tensão truncada com duas casas
decimais. 
