Magna Concursos
3210247 Ano: 2016
Disciplina: Engenharia Elétrica
Banca: FCC
Orgão: METRO-SP

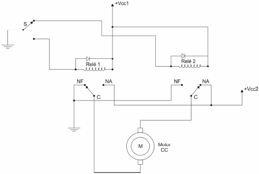
Analise o circuito abaixo.

Enunciado 3370972-1

A partir do comando da chave S, o motor CC pode operar

 

Provas

Questão presente nas seguintes provas

Técnico Sistemas Metroviários - Elétrica

60 Questões