A figura a seguir apresenta uma árvore AVL:

Determine a nova configuração da árvore AVL, após a operação de inserção do elemento de valor 20 e das possíveis operações de balanceamento derivadas dessa inserção.
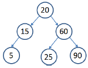
A figura a seguir apresenta uma árvore AVL:

Determine a nova configuração da árvore AVL, após a operação de inserção do elemento de valor 20 e das possíveis operações de balanceamento derivadas dessa inserção.