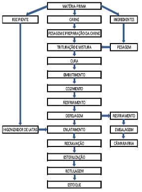
O processamento industrial da salsicha envolve várias etapas, as quais estão representadas no fluxograma da Figura 1 e se apresenta o processo de produção de salsicha enlatada e de salsicha embalada em filmes plásticos. O valor F é um parâmetro utilizado na indústria de conservas e pode ser definido como o tempo necessário, na temperatura definida, para reduzir a população microbiana presente no alimento até o nível desejado.

Figura 01 – Fluxograma industrial de processamento de salsicha
Considerando o fluxograma acima, qual etapa do processamento da salsicha é reduzida a população microbiana presente no alimento até o nível desejado.