
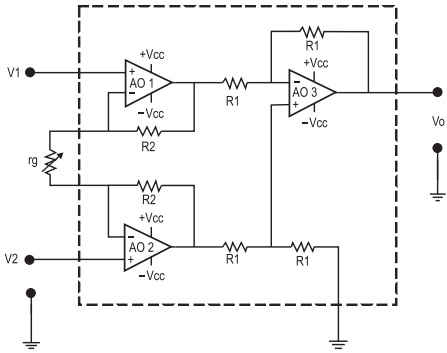
Quando comparado a um circuito am- plificador operacional de uso corrente, algumas características podem ser destacadas, entre as quais a tensão de OFFSET de entrada muito baixa, a alta rejeição de modo comum, o ganho de malha aberta extremamente alto, a impedância de saída muito baixa e a impedância de entrada alta. Em alguns desses CI dedicados à instrumentação, certos parâmetros não estão limitados apenas às suas características intrínsecas, podendo ser ajustados ex- ternamente, como é o caso do ganho de malha fechada, controlado por um resistor de precisão (rg) também mostrado na Figura.
Sabendo-se que R1= 10 k Ω, R2=100 k Ω, e que rg foi ajustado para 1 kΩ, , qual é o valor da tensão de saída Vo, em volts, quando V2=1,001 V e V1=1,000 V ?