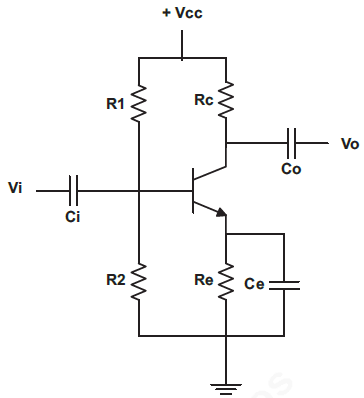
O circuito abaixo representa um amplificador transistorizado tipo emissor comum e foi projetado para funcionar obedecendo rigorosamente a um ponto de operação previamente escolhido. Depois de projetado, foi simulado em software apropriado e apresentou resultados conforme especificado no projeto, verificando-se que o transistor trabalhava na região linear da curva característica VxA do componente e não apresentava distorção no sinal de saída Vo. Por engano, na ocasião da montagem do circuito, o resistor R2 foi trocado por outro com valor 5 vezes maior do que o calculado.

Aumentando-se R2