Considerando a figura abaixo e as condições descritas, marque a alternativa correta.

• Os pinos 12, 13 e 14 estão ligados a 5 V (vcc); • Os pinos 7, 9 e 10 estão ligados a 0 V (GND); • Pinos interligados: o 11 com 1; o 8 com 2; o 3 com 4; o 3 com 5. |
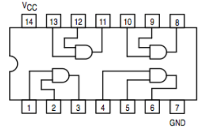
Considerando a figura abaixo e as condições descritas, marque a alternativa correta.

• Os pinos 12, 13 e 14 estão ligados a 5 V (vcc); • Os pinos 7, 9 e 10 estão ligados a 0 V (GND); • Pinos interligados: o 11 com 1; o 8 com 2; o 3 com 4; o 3 com 5. |