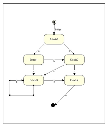
Observe o seguinte diagrama de transição de estados. Suponha que o sistema se encontra no estado Estado0, e que ocorra a seguinte seqüência de eventos:
a b c b b b c a

O estado do sistema após a ocorrência destes eventos é:
Provas
Questão presente nas seguintes provas