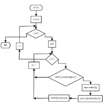
Assinale a alternativa que corresponde ao método de ordenação de vetores correspondente ao fluxograma abaixo ilustrado:

Provas
Questão presente nas seguintes provas
Assinale a alternativa que corresponde ao método de ordenação de vetores correspondente ao fluxograma abaixo ilustrado:
