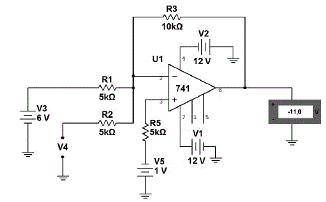
Observe o circuito a seguir.

Para obter a tensão de saída indicada no voltímetro, a tensão V4 será igual a:
Provas
Questão presente nas seguintes provas
Observe o circuito a seguir.

Para obter a tensão de saída indicada no voltímetro, a tensão V4 será igual a: