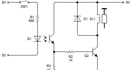
O circuito abaixo mostra como é possível acionar um solenoide SL1, a partir de uma

O diodo D1 é conhecido como diodo de roda livre e é usado para polarizar o transistor Q2 na região ativa.
O circuito abaixo mostra como é possível acionar um solenoide SL1, a partir de uma

O diodo D1 é conhecido como diodo de roda livre e é usado para polarizar o transistor Q2 na região ativa.