275380
Ano: 2012
Disciplina: TI - Desenvolvimento de Sistemas
Banca: CESGRANRIO
Orgão: Petrobrás
Disciplina: TI - Desenvolvimento de Sistemas
Banca: CESGRANRIO
Orgão: Petrobrás
Provas:

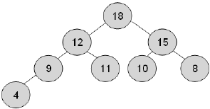
Cada estrutura de dados tem uma série de propriedades que a caracterizam e permitem identificar imediatamente suas instâncias.
Com base nessas propriedades, qual estrutura de dados está sendo representada na figura acima?