3649438
Ano: 2022
Disciplina: TI - Desenvolvimento de Sistemas
Banca: OBJETIVA
Orgão: SAMAE Caxias do Sul-RS
Disciplina: TI - Desenvolvimento de Sistemas
Banca: OBJETIVA
Orgão: SAMAE Caxias do Sul-RS
Provas:
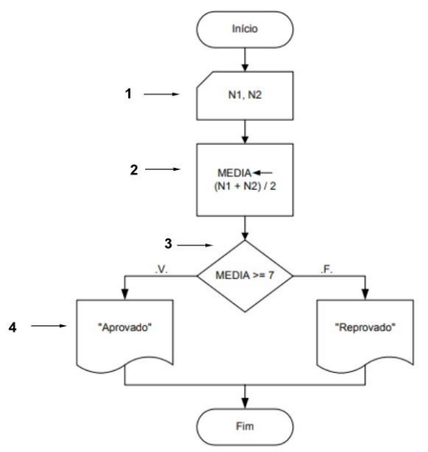
De modo geral, um fluxograma se resume a um único símbolo inicial por onde a execução do algoritmo começa, e um ou mais símbolos finais, que são pontos onde a execução do algoritmo se encerra. Considerando-se a numeração constante do fluxograma a seguir, numerar as etapas abaixo e, após, assinalar a alternativa que apresenta a sequência CORRETA:

(_) Operação de entrada de dados.
(_) Operação de saída de dados.
(_) Operação de atribuição.
(_) Decisão.