Magna Concursos
3090664 Ano: 2012
Disciplina: Engenharia Eletrônica
Banca: CETRO
Orgão: TBG

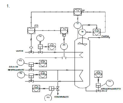
Enunciado 3365538-1

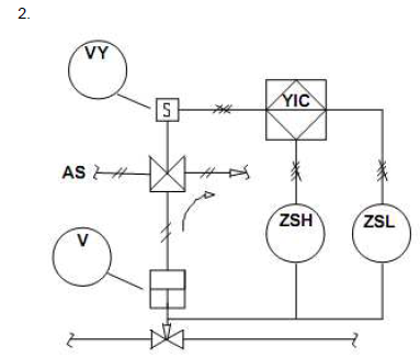
Enunciado 3365538-2

As figuras tratam-se, respectivamente, de

 

Provas

Questão presente nas seguintes provas