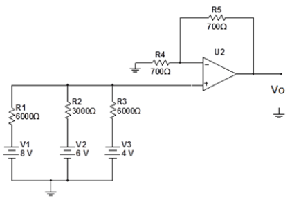
O amplificador operacional é um dispositivo eletrônico largamente utilizado nos diversos circuitos de instrumentos de medidas, podendo ter a função de amplificador, comparador, somador, etc.

Com base na análise do circuito representado pela Figura, qual é o valor da tensão !$ V_0 !$ ?