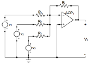
A figura a seguir representa a polarização de um amplificador operacional ideal, com v1, v2 e v3 como tensões de entrada, vo como tensão de saída e resistências R1, R2, R3 e Rf . A expressão que define o valor da tensão de saída vo será:

Provas
Questão presente nas seguintes provas
Técnico de Laboratório - Processos Industriais
50 Questões