Magna Concursos
Questões
Planos
Entrar
Entrar
Criar Conta
Respondida
158547
Ano:
2012
Disciplina:
Engenharia Elétrica
Banca:
FCC
Orgão:
TRF-2
Provas:
Analista Judiciário - Engenharia Eletrônica
Provas
×
Instalações Elétricas
Projeto de Iluminação (Luminotécnica)
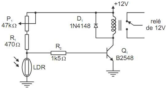
É correto afirmar:
A
Quanto maior a resistência do potenciômetro no circuito, mais claridade é necessária para ativar o relé.
B
O potenciômetro serve para ajustar a tensão de operação do relé.
C
Quando a luminosidade é baixa, o transistor satura e ativa o relé.
D
A luminosidade constante no LDR faz com que o relé fique oscilando entre energizado e desenergizado.
E
O relé só se energiza quando o transistor encontra-se cortado.
Resolver
Comentários
0
×
Cadernos
×
Flashcards
×
Estatísticas
×
Reportar um erro
×
Provas
Questão presente nas seguintes provas
Analista Judiciário - Engenharia Eletrônica
70 Questões
Resolver Prova
Publicar
Responder
Qual o problema da questão?
Selecione uma opção
Questão Desatualizada
Questão Repetida
Gabarito Errado
Outros Motivos
Mensagem
Enviar
Acessar
Criar Conta
Acesse sua Conta
Google
Facebook
Esqueci minha senha
Acessar
Ainda não tem conta?
Crie uma
!
Crie uma Conta
Criar Conta
Olá, para continuar, precisamos criar uma conta!
É
rápido
e
grátis
.
Google
Facebook
Concordo com os
Termos de Uso
Criar
Já tem uma conta?
Acesse aqui