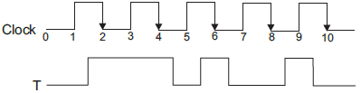
O diagrama de tempos abaixo mostra o clock e a variação da entrada de um FLIP-FLOP tipo T mestre-escravo, acionado na transição de descida do clock.

Em relação à saída Q não invertida do FLIP-FLOP, analise as afirmações a seguir.
I - A saída acompanhará o nível lógico da entrada T.
II - Se Q=0 no instante inicial, então Q=1 entre 2 e 4 segundos.
III - Se Q=0 no instante inicial, então Q=0 acima de 9 segundos.
IV - Se Q=1 no instante inicial, então Q=0 acima de 6 segundos.
Está correto APENAS o que se afirma em