Magna Concursos
Questões
Planos
Entrar
Entrar
Criar Conta
Respondida
2513907
Ano:
2016
Disciplina:
Engenharia Eletrônica
Banca:
UFU
Orgão:
UFU
Provas:
Técnico em Eletrônica
Provas
×
Transistores
Transistor Junção Bipolar (TJB)
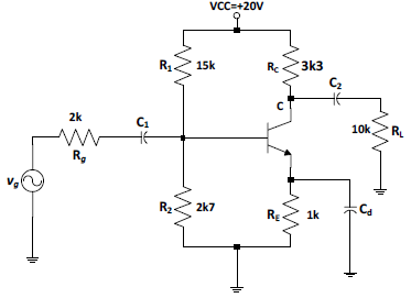
Considere a figura a seguir.
O circuito esquematizado acima é um amplificador de tensão, que utiliza transistor bipolar de junção.
O transistor é de silício, e o
hFE=340
.
Se o capacitor Cd for removido, o que ocorrerá com o circuito?
A
O ganho do amplificador aumentará.
B
O ganho do amplificador diminuirá.
C
O ponto quiescente será deslocado para a região de corte.
D
A resistência ca do diodo emissor,
!$ r_e !$
’, dobrará de valor.
Resolver
Comentários
0
×
Cadernos
×
Flashcards
×
Estatísticas
×
Reportar um erro
×
Provas
Questão presente nas seguintes provas
Técnico em Eletrônica
50 Questões
Resolver Prova
Publicar
Responder
Qual o problema da questão?
Selecione uma opção
Questão Desatualizada
Questão Repetida
Gabarito Errado
Outros Motivos
Mensagem
Enviar
Acessar
Criar Conta
Acesse sua Conta
Google
Facebook
Esqueci minha senha
Acessar
Ainda não tem conta?
Crie uma
!
Crie uma Conta
Criar Conta
Olá, para continuar, precisamos criar uma conta!
É
rápido
e
grátis
.
Google
Facebook
Concordo com os
Termos de Uso
Criar
Já tem uma conta?
Acesse aqui