Magna Concursos
Questões
Planos
Entrar
Entrar
Criar Conta
Respondida
2403745
Ano:
2010
Disciplina:
Engenharia Eletrônica
Banca:
PUC-PR
Orgão:
COPEL
Provas:
Técnico Industrial - Eletrônica
Provas
×
Amplificadores Operacionais, Diferenciais e de Potência
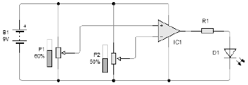
Considerando o amplificador operacional como sendo ideal, qual é o comportamento do led D1 em sua saída para os ajustes dos potenciômetros P1 e P2?
A
O
led
ficará aceso com 100% da luminosidade máxima.
B
O
led
ficará aceso com 60% da luminosidade máxima.
C
O
led
ficará aceso com 50% da luminosidade máxima.
D
O
led
ficará apagado.
E
O
led
acenderá com a diferença das entradas, cerca de 40% da tensão de alimentação.
Resolver
Comentários
0
×
Cadernos
×
Flashcards
×
Estatísticas
×
Reportar um erro
×
Provas
Questão presente nas seguintes provas
Técnico Industrial - Eletrônica
50 Questões
Resolver Prova
Publicar
Responder
Qual o problema da questão?
Selecione uma opção
Questão Desatualizada
Questão Repetida
Gabarito Errado
Outros Motivos
Mensagem
Enviar
Acessar
Criar Conta
Acesse sua Conta
Google
Facebook
Esqueci minha senha
Acessar
Ainda não tem conta?
Crie uma
!
Crie uma Conta
Criar Conta
Olá, para continuar, precisamos criar uma conta!
É
rápido
e
grátis
.
Google
Facebook
Concordo com os
Termos de Uso
Criar
Já tem uma conta?
Acesse aqui