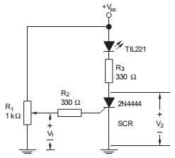
Na figura abaixo, Vcc = 15 V e o LED encontra-se apagado. A corrente típica de gatilho do 2N4444 é de 7 mA e a tensão VGk = 0,75 V.

O valor mínimo necessário de V1 para fazer o LED acender é, aproximadamente,
Na figura abaixo, Vcc = 15 V e o LED encontra-se apagado. A corrente típica de gatilho do 2N4444 é de 7 mA e a tensão VGk = 0,75 V.

O valor mínimo necessário de V1 para fazer o LED acender é, aproximadamente,