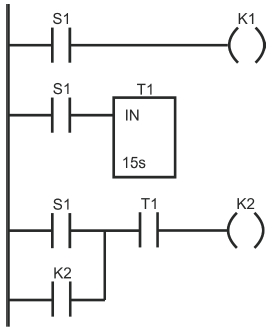
O diagrama Ladder, apresentado a seguir, é composto pelo contato S1, pelas saídas K1 e K2 e por um temporizador T1 com atraso no desligamento.

Assinale a alternativa correta sobre o funcionamento da programação apresentada.
O diagrama Ladder, apresentado a seguir, é composto pelo contato S1, pelas saídas K1 e K2 e por um temporizador T1 com atraso no desligamento.

Assinale a alternativa correta sobre o funcionamento da programação apresentada.