Magna Concursos
2914118 Ano: 2022
Disciplina: Engenharia Eletrônica
Banca: FUNDATEC
Orgão: Pref. Foz Iguaçu-PR
Provas:

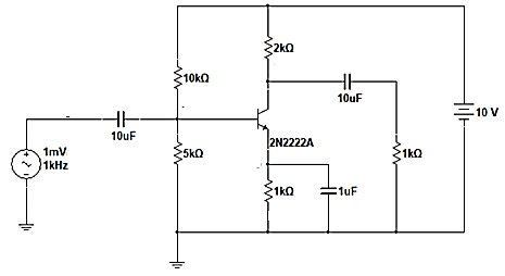
Para o circuito amplificador da Imagem 03 a seguir, determine o ganho Av do circuito para a primeira aproximação na análise CC. O β do transistor é 100 e o Vbe = 0,7V.

Enunciado 3203764-1

Imagem 03

 

Provas

Questão presente nas seguintes provas

Engenheiro Eletricista

50 Questões