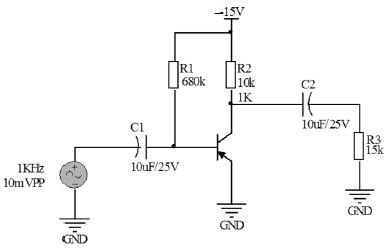
O circuito representado pela figura é um amplificador de sinal. Sabe-se que a resistência da junção base emissor é de !$ 40 \Omega \ \beta=100 !$ e a tensão entre base e emissor igual a 0,7V.

O valor da tensão sobre R3 é
O circuito representado pela figura é um amplificador de sinal. Sabe-se que a resistência da junção base emissor é de !$ 40 \Omega \ \beta=100 !$ e a tensão entre base e emissor igual a 0,7V.

O valor da tensão sobre R3 é