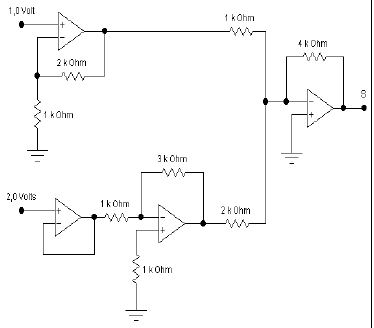
No circuito abaixo os resistores têm valores exatos e os operacionais são ideais.

A tensão de saída no ponto S terá um valor de:
No circuito abaixo os resistores têm valores exatos e os operacionais são ideais.

A tensão de saída no ponto S terá um valor de: