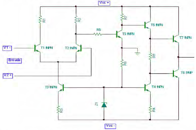
O professor do curso de Engenharia Elétrica apresentou a seus estudantes o seguinte circuito para que eles pudessem analisar suas principais características. Com relação a este circuito marque com (V) as afirmativas verdadeiras e com (F) as afirmativas falsas.

( ) O circuito representado é uma fonte simétrica regulada constituída de um amplificador diferencial de entrada, uma etapa amplificadora intermediária e uma saída simétrica.
( ) O circuito é um amplificador operacional simples, constituído de um amplificador diferencial de entrada, uma etapa intermediária e uma saída complementar na saída.
( ) O diodo zener tem por finalidade polarizar a base de T3 e T4 para que esses possam polarizar, com uma corrente, o par diferencial de entrada e a etapa de saída através de R8.
( ) Os transistores T7 e T8 formam um amplificador classe AB.
( ) Os resistores R1 e R2 formam um tipo de carga para o amplificador diferencial de entrada chamada de carga ativa.
Marque a opção que contenha a sequência CORRETA, de cima para baixo: