- Eletrônica AnalógicaCircuitos
- Eletrônica AnalógicaAmplificadores, diodos, transistores, tiristores e dispositivos correlatos
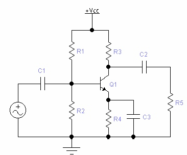
No circuito abaixo, são conhecidos os seguintes valores: IB = 27 A, VB = 1,80 V, VBE = 0,70 V, VC = 6,04 V, = 40 e VE = 11% de Vcc.
Através da análise deste circuito podemos afirmar que o valor do resistor R3 é aproximadamente:
