509779
Ano: 2018
Disciplina: Engenharia Eletrônica
Banca: UFMT
Orgão: Pref. Várzea Grande-MT
Disciplina: Engenharia Eletrônica
Banca: UFMT
Orgão: Pref. Várzea Grande-MT
Provas:
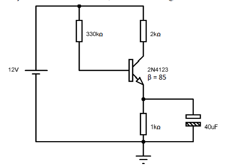
Considere o circuito de polarização estável do emissor, conforme a figura abaixo.

Qual é a tensão do transistor bipolar, entre coletor-emissor (VCE), para uma corrente de base igual a IB = 27,2 µA?