2443879
Ano: 2012
Disciplina: TI - Desenvolvimento de Sistemas
Banca: DIRENS Aeronáutica
Orgão: EEAr
Disciplina: TI - Desenvolvimento de Sistemas
Banca: DIRENS Aeronáutica
Orgão: EEAr
Provas:
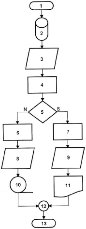
Observe o Digrama de Blocos abaixo e assinale a alternativa correspondente aos símbolos representativos de: processamento, entrada e saída de dados e decisão, respectivamente.
