Magna Concursos
2571616 Ano: 2021
Disciplina: TI - Desenvolvimento de Sistemas
Banca: CESGRANRIO
Orgão: BASA

A classe Java ArvNo, exibida abaixo, é usada para representar os nós de uma árvore binária.

package estruturas;

class ArvNo {

int info;

ArvNo esq=null,dir=null;

}

Ela é usada na implementação de uma árvore binária pela classe Arv, exibida a seguir.

package estruturas;

public class Arv {

private ArvNo raiz;

public Arv(){

}

public void exibe(){

percorre(raiz);

System.out.println("\n");

}

private void percorre(ArvNo r) {

if(r==null)

return;

percorre(r.dir);

percorre(r.esq);

System.out.print(r.info+" ");

}

}

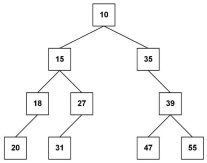
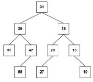
Que árvore terá os valores de seus nós exibidos em ordem descendente quando for percorrida pelo método percorre(), definido na classe Arv?

 

Provas

Questão presente nas seguintes provas

Analista Técnico-Científico - TI

60 Questões