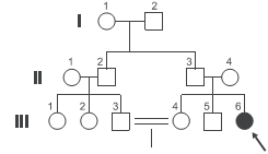
O heredograma a seguir refere-se a uma família cujo
indivíduo representado pelo símbolo em negrito é afetado por
uma doença genética autossômica recessiva. Os quadrados
representam indivíduos do sexo masculino e os círculos,
indivíduos do sexo feminino.

A probabilidade da próxima criança nascida do casal II.3 × II.4 ser do sexo masculino e apresentar a anomalia é:

A probabilidade da próxima criança nascida do casal II.3 × II.4 ser do sexo masculino e apresentar a anomalia é:
Provas
Questão presente nas seguintes provas