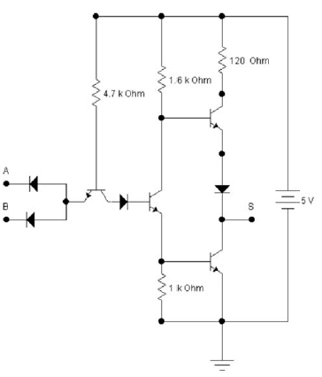
No circuito a seguir os diodos e transistores são de silício.

As entradas “A” e “B” são variáveis lógicas, com níveis lógicos “1” iguais a 5,0 Vots DC e níveis lógicos “0” iguais a 0,0 Volt, em relação ao ponto de aterramento. Sendo a saída o ponto “S”, o circuito se comporta como uma porta do tipo:
Provas
Questão presente nas seguintes provas
Pesquisador do INPI - Eletrônica e Computação
50 Questões