511895
Ano: 2018
Disciplina: TI - Desenvolvimento de Sistemas
Banca: FUNDEP
Orgão: Pref. Pará Minas-MG
Disciplina: TI - Desenvolvimento de Sistemas
Banca: FUNDEP
Orgão: Pref. Pará Minas-MG
Provas:
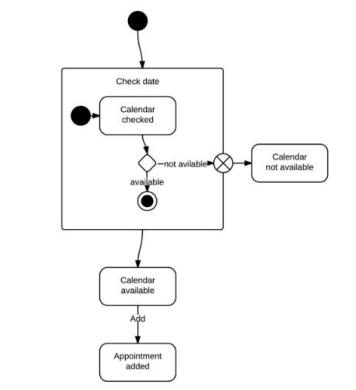
Analise o diagrama UML a seguir.

Assinale a alternativa que indica qual é esse diagrama.