Magna Concursos
157006 Ano: 2015
Disciplina: Engenharia Eletrônica
Banca: PM-MG
Orgão: PM-MG
Provas:

Marque a alternativa CORRETA.

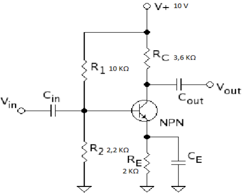
Na figura abaixo qual é a tensão de coletor-emissor, considerando os valores descritos?

Enunciado 157006-1

 

Provas

Questão presente nas seguintes provas

Oficial - Comunicações

40 Questões