Magna Concursos
Questões
Planos
Entrar
Entrar
Criar Conta
Respondida
348052
Ano:
2019
Disciplina:
Engenharia Eletrônica
Banca:
FUNDEP
Orgão:
SAAE Itabira
Provas:
Técnico em Eletrônica
Provas
×
Amplificadores em Eletrônica
Eletrônica Analógica
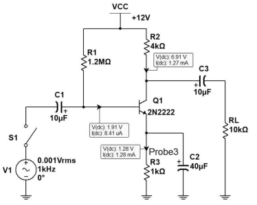
Analise a seguir um circuito amplificador de tensão utilizando um BJT.
Com relação a esse circuito, é correto afirmar:
A
A polarização por divisor de tensão caracteriza a operação do BJT na região de corte, isto é, V
CE = 0
.
B
A realimentação de coletor / base desse BJT determina uma melhoria na estabilidade do circuito quanto as variações de β.
C
Com VCE igual a, aproximadamente, 6,0 V, o transistor BJT opera na região linear.
D
Utilizando-se da configuração coletor comum, esse amplificador apresenta uma baixa impedância de entrada.
Resolver
Comentários
0
×
Cadernos
×
Flashcards
×
Estatísticas
×
Reportar um erro
×
Provas
Questão presente nas seguintes provas
Técnico em Eletrônica
30 Questões
Resolver Prova
Publicar
Responder
Qual o problema da questão?
Selecione uma opção
Questão Desatualizada
Questão Repetida
Gabarito Errado
Outros Motivos
Mensagem
Enviar
Acessar
Criar Conta
Acesse sua Conta
Google
Facebook
Esqueci minha senha
Acessar
Ainda não tem conta?
Crie uma
!
Crie uma Conta
Criar Conta
Olá, para continuar, precisamos criar uma conta!
É
rápido
e
grátis
.
Google
Facebook
Concordo com os
Termos de Uso
Criar
Já tem uma conta?
Acesse aqui