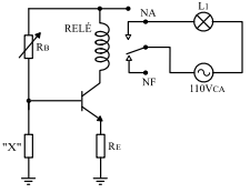
Um técnico precisa montar o circuito da figura abaixo para manter a temperatura de uma câmara de estocagem de papel sempre acima da temperatura ambiente, assim a lâmpada (L1) deve acender sempre que a temperatura interna da câmara baixar de um determinado valor. Para o circuito funcionar de acordo com as características exigidas, qual deve ser o componente eletrônico a ser colocado na posição “X” do circuito?
